26优弗录取 | GPA3.7+,无GRE斩获全美TOP7西北大学计算机科学硕士!
日期:2026-01-15 10:48:30 阅读量:0 作者:郑老师
🎉恭喜优弗学子L同学🎉
💐获得西北大学计算机科学硕士录取!💐
录取院校:西北大学(2026USNews美国大学综合排名第7)
录取专业:计算机科学

西北大学
西北大学(Northwestern University),简称NU,是一所位于伊利诺伊州的著名顶尖私立研究型大学,西北大学共有温伯格文理学院、范伯格医学院、普利兹克法学院、传播学院等11个学院,提供本科生课程和研究生课程。
西北大学的教师和校友包括33位诺贝尔奖获得者 、96位美国文理科学院院士 、40位普利策奖得主。在自然科学与工程领域,西北大学的实力尤为突出,拥有25个研究所,涵盖了生物灵感能源科学中心(CBES)、分层材料设计中心(CHIMAD)和分子量子转导中心(CMQT)等,这些机构在自然科学和工程领域取得了显著的科研成果,为推动科技进步做出了重要贡献。
在2026USNews美国大学综合排名中,西北大学位列第7
西北大学研究生项目需通过研究生院统一申请,注意:各系别或有单独的录取要求。
1、学位背景要求:四年制正规大学并且取得学士学位。
2、语言要求:国际学生需递交TOEFL或IELTS成绩,部分项目不接受IELTS考试成绩,如传播学。大部分硕士项目要求TOEFL总分不低于80分,IELTS总分不低于7.0分,博士项目要求TOEFL总分不低于90分,IELTS总分不低于7.0分,部分项目要求TOEFL总分不低于100分,或IELTS总分不低于7.5分。如博士项目申请助教奖学金,TOEFL口语单项需不低于26分。
3、GPA:西北大学未设定本科GPA最低分数要求,通常美国院校研究生学位项目对普遍要求本科GPA在3.0以上。
4、GRE:申请者需递交GRE,部分项目还要求递交GRE科目考试成绩,商科性质课程要求递交GMAT成绩。

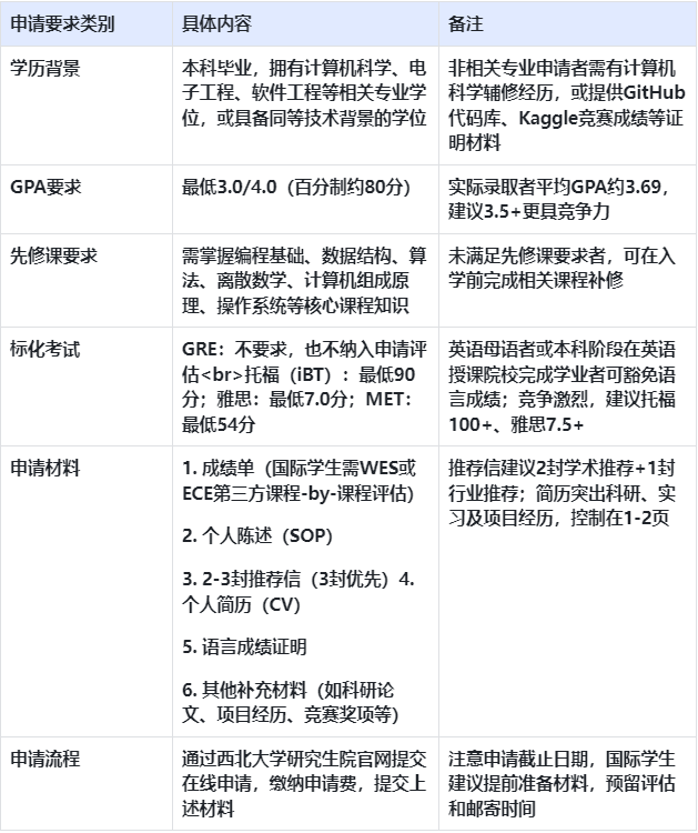
西北大学-计算机科学硕士

🎉再次恭喜优弗学子L同学🎉
💐获得西北大学-计算机学硕士录取!💐
👉 联系我们,预约一次免费的留学咨询,
让我们的专业团队为您和孩子提供量身定制的留学方案。👩💼👨💼
👇扫码即刻行动,下一位进入世界名校的,也许就是你!🚀🎉